Expérimenter le musée

2014

Description du projet Expérimenter le musée

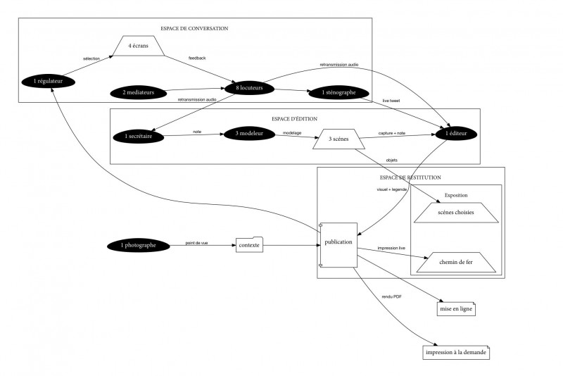
Expérimenter le musée est le titre d’un colloque pour lequel nous avons organisé la documentation en temps réel. Un dispositif rassemblant une application web d’édition de contenu et de prise de vue, permet à un éditeur de commander des représentations en plasticine à des modeleurs. La journée se conclut par une page web permettant de suivre les débats de la journée et une édition papier. Au cours des échanges, les représentations produites permettaient aux interlocuteurs de rebondir et de commenter.

Plus d'informations sur le site internet du projet : experimenterlemusee.ensadlab.fr